近日,beat365张德强教授团队在Horticulture Research发表了题为“Chromosome-level genome assembly ofCornus officinalisreveals the evolution of loganin biosynthesis”的学术论文,破译了重要药用植物山茱萸高质量基因组,首次完整揭示了其药用活性成分马钱苷(loganin)的生物合成路径与进化机制,研究成果不仅为山茱萸的药用开发提供了重要理论基石,也为马钱苷的生物合成与高效生产提供了思路。

山茱萸(Cornus officinalis)为山茱萸科山茱萸属植物,广泛应用于“六味地黄丸”等经典方剂中,具有滋补肝肾、涩精固脱等功效。其药用价值主要来源于环烯醚萜类成分,尤其是马钱苷(loganin),已被现代药理学证实具有显著的抗肿瘤、降血糖和肾脏保护作用。受制于高质量基因组缺乏,相关候选基因的筛选及马钱苷生物合成通路的进化研究鲜有报道,严重制约了其工业化生产与应用。
为破解这一难题,团队采用多方法整合策略,联合二代与三代测序技术,并结合Hi-C技术和BioNano光学图谱技术,成功组装了山茱萸染色体水平的高质量参考基因组(2n = 18),其基因组大小为2.96 Gb,N50长度达297.71 Mb,重复序列占比达75.04%,共注释到了41,911个蛋白编码基因(图1)。

图1山茱萸的基因组特征
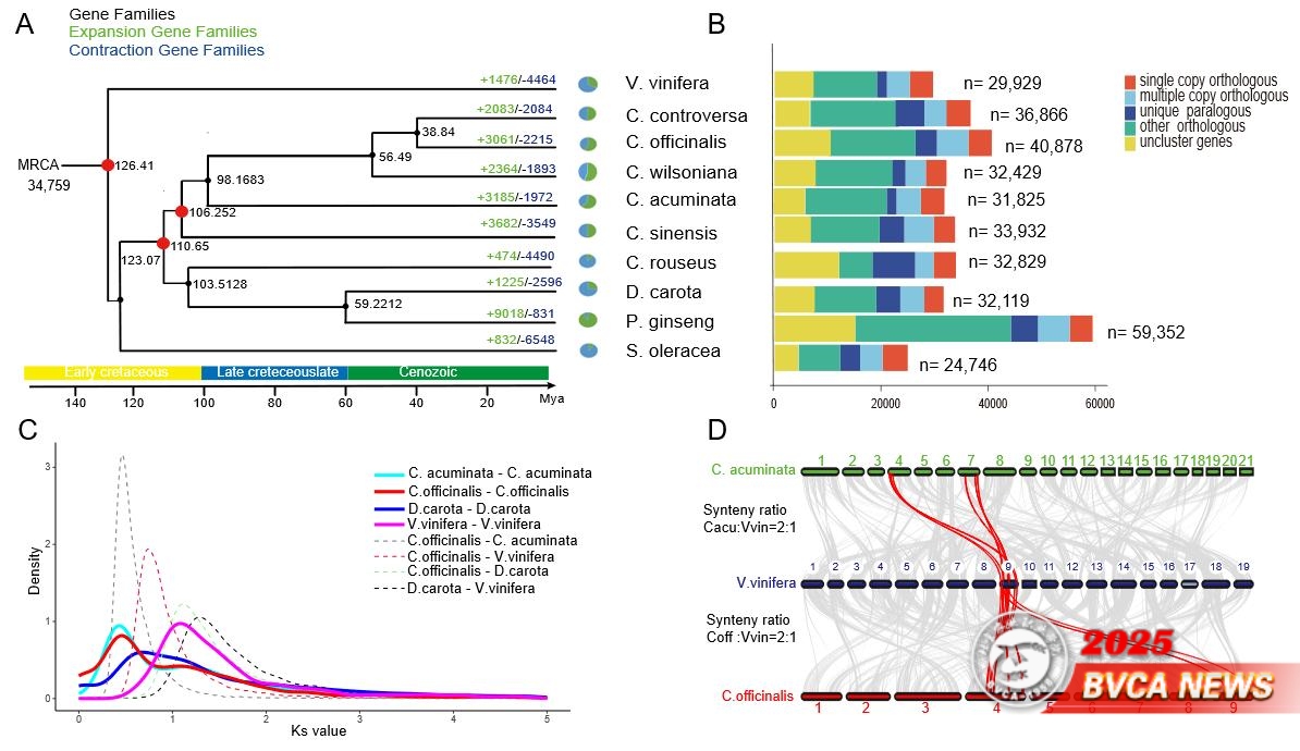
比较基因组进化分析显示,在山茱萸物种形成与演化过程中分别有3,061个和2,215个基因家族发生了扩张与收缩;其中,NAC转录因子家族与萜烯合酶(TPS)基因家族的扩张,是山茱萸适应复杂多变环境的主要驱动因素。进一步研究发现,山茱萸在与鹃形目植物(如茶树)分化后,约在6,700万年前经历了一次独立的全基因组复制事件,进化过程中基因组转座子扩张与转座元件DNA甲基化水平降低,共同驱动了山茱萸基因组与染色体结构的快速演变(图2)。

图2山茱萸基因组的系统演化分析
在此基础上,团队鉴定了山茱萸特有的马钱苷合成通路关键基因簇,包含了马钱子酸O-甲基转移酶(LAMT)和7-脱氧葡萄糖酸7-羟化酶(7-DLH)等关键合酶基因。分子动力学模拟与酶动力学分析表明,与近缘物种相比,山茱萸LAMT酶能够优先催化马钱苷酸的C-9位羟基化反应,显著增强了马钱苷酸向马钱苷的催化活性(图3)。特别是,团队将山茱萸LAMT基因及其上游调控因子导入本氏烟草,成功实现了马钱苷衍生物的从头生物合成(图3)。本研究揭示了山茱萸中完整的马钱苷生物合成通路,为马钱苷及其衍生物的药物开发与产业化应用提供了科学理论指导。

图3 CoLAMT及其变体的结构与催化特性分析
张德强教授为本论文的通讯作者,博士研究生张翔和谢剑波教授为论文共同第一作者。澳大利亚CSIRO的柳青教授以及团队吴家东博士等研究生参与该研究工作。本研究得到了国家重点研发计划课题(2021YFD2200101),国家自然科学基金项目(32170370与32370396)以及111引智计划(NO. B20050)的联合资助。
论文链接:https://doi.org/10.1093/hr/uhaf259.
【2510011】(科研处)